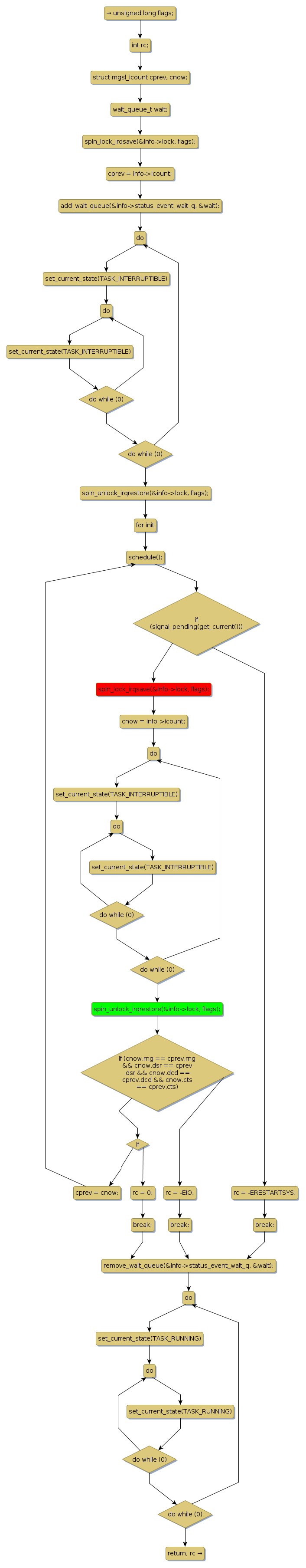
Instance Verification Kit (IVK)
spin lock @ [53467+38+/linux-3.19-rc1/drivers/char/pcmcia/synclink_cs.c]
Instance Signature: lock
|
The Matching Pair Graph:
|
|
Function Name
|
Control Flow Graph (CFG)
|
Events Flow Graph (EFG)
|
Source Correspondence
|
|
modem_input_wait
|
|
|
[52965+16+/linux-3.19-rc1/drivers/char/pcmcia/synclink_cs.c]
|